对于在东莞奋斗的非户籍人员来说,积分入户是一条重要的落户途径。学历不仅是个人能力的证明,在积分入户体系中更是直接转换为积分优势的关键项。
一、学历在积分入户中的要求与加分标准
在东莞的积分入户体系中,学历是一项重要的加分指标,遵循“学历越高,积分越高”的原则。值得注意的是,除了传统的积分入户,东莞市还有更为便捷的“在职人才入户”通道,两者对学历的运用方式不同。
1. 积分入户中的学历加分
在纯积分制入户途径中,您的学历背景会被量化为具体的分数,累计到总分中。根据政策,学历加分标准大致如下:
本科及以上学历:可加 80分。
大专学历:可加 60分。
高中/中职/中技学历:可加 20分。
2. 更快捷的“在职人才入户”通道
除了攒积分,如果您学历条件较好,更应关注2025年9月1日起实施的《东莞市在职人才入户实施办法》。新政策大幅放宽了条件,为学历人才开辟了“条件准入”的快速通道,不再设置积分排名竞争。
只要您在法定劳动年龄内,在东莞就业或创业并依法参保,且满足以下任一学历条件,即可直接申请资格:
① 具备硕士及以上学历或学位。
② 具备普通高等教育全日制大专及以上学历。
③ 具备国家承认的非全日制本科学历及学士学位。
④ 具备国(境)外学士以上学位,并已取得教育部留学服务中心的认证书。
重要提示:以此方式申请,需通过教育部学信网进行学历认证。
二、东莞积分入户申请全流程指南
积分入户是一个系统的过程,从确认资格到最终落户,需按步骤完成。
步骤一:确认基本申请条件
申请积分入户,需同时满足以下五项基本条件:
1. 在本市行政区域内就业或经商。
2. 无违反计划生育政策(超生已处理满5年)。
3. 无刑事犯罪记录,未参加国家禁止的组织及活动。
4. 在广东省内参加社会保险。
5. 持有东莞市有效的《广东省居住证》。
步骤二:准备并提交申请
申请地点:自有房产者,向房产所在镇街申请;无自有房产者,向工作单位所在镇街申请。
申请方式:可登录“东莞市人力资源政务网”进行网上报名,或直接到镇街“新莞人服务管理中心”窗口提交材料。
步骤三:审核、公示与领取入户卡
提交申请后,相关部门将在约10个工作日内完成审核。积分达到100分的申请人名单会在官网公示7天。公示无异议后,您将获得《东莞市人才入户卡》。
步骤四:办理户口迁移
持有《东莞市人才入户卡》的申请人,应在6个月内,携带相关材料到拟入户地的公安分局户政窗口办理最终落户手续。公安机关审核办理的时限一般为15(省外迁入)至18个(省内迁移)工作日。
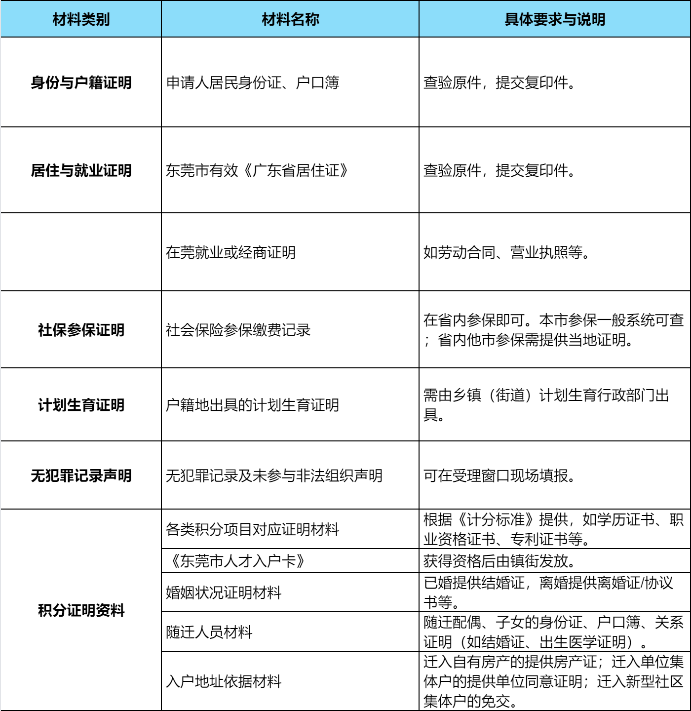
三、申请材料清单
材料准备务必齐全、真实。以下是根据不同申请阶段整理的必备清单:

四、重要注意事项
1. 政策优先性:若同时符合“在职人才入户”的学历条件,建议优先选择该途径,比积分入户更快捷、稳定。
2. 材料真实性:切勿提供虚假材料。一经发现,将取消资格,且5年内不得再申请。
3. 关注动态:入户政策会适时调整,申请前请通过“东莞市人力资源和社会保障局官网”等官方渠道最后确认。





高校控股 安全可靠
优秀专业 师资团队
随时答疑 课后服务
国家认可 学信网可查
粤公网安备44030002001119号







